δ»ñµÃÓÐÓùÜÀíµÄPWS»¼Õß ÃæÁÙÑÏÖØµÄ²¢·¢Ö¢Î£º¦ PWSÓֳơ°Ð¡ÅÖÍþÀû×ÛºÏÕ÷¡±£¬ÊÇÒ»ÖÖÏÈÌìÐÔÓÐÊýÒÅ´«²¡£¬È«Çò¹æÄ£ÄÚÿ10,000ÖÁ30,000¸öÐÂÉú¶ùÖÐÓÐ1ÀýÊܵ½Ó°Ïì[1]¡£¾ÝÔ¤¼Æ£¬ÖйúµÄ»¼ÕßÈËÊýÁè¼Ý10Íò¡£ »¼¶ùÍùÍùÓÐ×ŵ䷶µÄÃæÈÝÌØÕ÷£¬ÈçÕǰ¶î¡¢ÐÓÈÊÑÛ¡¢Õ±ÇÁº¡¢±¡ÉÏ´½¡¢×ì½Ç³¯Ïµȣ¬Ô¼Äª60%ÖÁ70%µÄ»¼Õß°éÓÐбÊÓ¡£Óë´Ëͬʱ£¬»¼Õß×ÔÄêÓׯð»¹ÃæÁÙһϵÁм²²¡µÄÌôÕ½£¬°üÀ¨·¢Óý³ÙÖÍ¡¢Éí¶Î°«Ð¡¡¢ÖÇÁ¦Õϰ¡¢Éúֳϵͳ·¢ÓýÒì³££¬ÒÔ¼°ÐÔÇé¼±Ôê¡¢Íç¹Ìƫִ¡¢Ç¿ÆÈÖ¢µÈÐÐΪÎÊÌâ[1]¡£ Ëæ×ÅÄêËêÔöÌí£¬Î´»ñµÃÓÐÓùÜÀíµÄPWS»¼Õß½«ÃæÁÙÑÏÖØ·ÊÅÖµ¼ÖµIJ¢·¢Ö¢Î£º¦£¬°üÀ¨ÌÇÄò²¡¡¢¸ßѪ֬¡¢¸ßѪѹ¡¢¼¹Öù²àÍäÒÔ¼°Ðķι¦Ð§Ë¥½ßµÈÎÊÌ⣬Õâ¶ÔËûÃǵÄÉúÑÄ×é³ÉÖØ´óÍþв¡£ Ö»¹ÜÏÖÔÚÉÐÎÞ¸ùÖÎÒªÁ죬µ«ÔçÆÚʶ±ð¡¢×ۺϸÉÔ¤ºÍÑÏ¿áÒûʳ¹Ü¿ØÍŽáÉú³¤¼¤ËØÁÆ·¨£¬Äܹ»ÏÔןÄÉÆ»¼ÕßÉúÑÄÖÊÁ¿£¬¼õÇáÖ¢×´¼ç¸º[2]¡£
PWSÓɵÚ15ºÅȾɫÌåȱÏÝÒýÆð
PWSµÄÒÅ´«Ä£Ê½½ÏÎªÖØ´ó£¬Ö÷񻃾¼°¸¸Ô´ÐÔµÚ15ºÅȾɫÌ峤±Û£¨15q11.2-q13£©ÉϵĻùÒòȱÏÝ¡£ÔÚÕý³£ÇéÐÎÏ£¬À´×Ô¸¸Ç×µÄÕⲿ·Ö»ùÒòÇøÓòÔÚ¸öÌåÖбí´ï»îÔ¾£¬¶øÄ¸Ç×ת´ïµÄÏàÍ¬Çø¶ÎÔò´¦ÓÚĬȻ״̬¡£È»¶ø£¬ÔÚPWS»¼ÕßÖУ¬¸¸Ç׵ĻùÒòƬ¶ÏҪôÍêȫȱʧ£¬ÒªÃ´±¬·¢Á˼׻ù»¯Òì³£µ¼ÖÂʧ»î£¬´Ó¶øÔì³ÉÏà¹Ø»ùÒò±í´ïȱ·¦£¬´¥·¢ÁËһϵÁÐÁÙ´²Ö¢×´µÄ±¬·¢¡£
PWSµÄ±äÒìÀàÐÍ¿ÉÒÔ·ÖΪ£º 1.¸¸Ô´È¾É«Ìå15q11.2-q13Ƭ¶Ïȱʧ£º×î³£¼ûµÄÇéÐΣ¬Õ¼±ÈÔ¼65%-75%£¬ÔÚÖйúºÍÑÇÖÞÈËȺÖÐÉõÖÁ¸ß´ï80%ÒÔÉÏ[3]¡£ 2.ĸԴͬԴ¶þ±¶Ìåµ¼ÖÂ15q11.2-q13ÇøÓòµÄ¸¸Ô´µÈλ»ùÒòȱʧ£ºÕ¼±ÈÔ¼20%-30%£¬»¼ÕßÁ½Ìõ15ºÅȾɫÌåÔ´×ÔĸÇ×£¬¶øÃ»ÓÐЯ´ø¸¸Ô´µÄÏìÓ¦ÇøÓò¡£ 3.ÉÐÓÐÕ¼±ÈÔ¼5%µÄÉÙÊýÇéÐΣ¬ÊÇÓÉ»ùÒòÍ»±ä»òȾɫÌåÖØÅÅ£¨Ó¡¼ÇÖÐÐÄ΢ȱʧ¼°Í»±ä¡¢15ȾɫÌ寽ºâÒ×룩ÒýÆðµÄ[4]¡£
ÖµµÃÒ»ÌáµÄÊÇ£¬´ó´ó¶¼PWS°¸Àý²¢²»Ö±½ÓÒÅ´«×ÔâïÊÑ£¬ÓÉÓÚÕâЩ»ùÒò¸Ä±äͨ³£ÊÇÊ״ηºÆðÔÚº¢×ÓÉíÉÏ£¬¶ø·Ç¼Ò×åÒÅ´«¡£ÕâÒâζ׿´±ãâïÊÑ¿µ½¡£¬ÈÔÓпÉÄÜÔÐÓý³ö»¼ÓÐPWSµÄº¢×Ó¡£
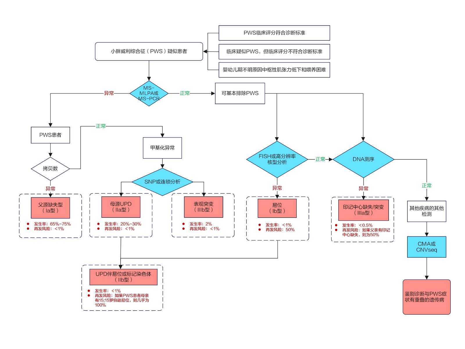
MS-MLPAÊÇСÅÖÍþÀû×ÛºÏÕ÷ ·Ö×ÓÕï¶ÏµÄÊ×ѡҪÁì Õë¶Ô¶ùͯÆÚ²»Ã÷Ôµ¹ÊÔÓɵÄÌåÖØ¹ý¿ìÔöÌí¡¢Ò쳣ʳÓû¿º½ø£¬ÅãͬÓÐÌØÕ÷ÐÔÃæÈÝת±ä£¬Èçͷ³¤¡¢ÐÓÈÊÑÛ¡¢Ð¡¿Ú±¡´½¡¢×ì½ÇÏòϵȣ¬PWSÓ¦µ±ÄÉÈ뿼Á¿ÁìÓò¡£PWSµÄÕï¶ÏÐèÍŽáÁÙ´²ÌåÏÖ¡¢¸¨Öú¼ì²éÓëÒÅ´«Ñ§ÆÊÎö¡£ ·Ö×ÓÕï¶Ï×÷ΪPWSÈ·ÕïµÄÖ÷ÒªÊÖ¶ÎÖ®Ò»£¬ÄÜ´Óϸ°û·Ö×ÓˮƽÉÏÃ÷È·Õï¶ÏPWS£¬Í¬Ê±¶ÔÓëPWSÓÐÀàËÆÖ¢×´µÄһϵÁм²²¡£¨ÈçÓ¤¶ùÆÚ¼¡ÎÞÁ¦Ö¢¡¢Éú³¤³ÙÖͰéÖÇÁ¦Õϰ¼°·ÊÅÖÖ¢µÈ£©¾ÙÐÐÅбðÕï¶Ï¡£ СÅÖÍþÀû×ÛºÏÕ÷µÄ·Ö×ÓÕï¶ÏÕ½ÂÔ[2]
ÆäÖУ¬DNA¼×»ù»¯ÆÊÎöÄܹ»Ê¶±ð99%ÒÔÉϵÄPWS²¡Àý£¬º¸ÇÖÖÖÖÒÅ´«±äÒìÐÎ̬£¬°üÀ¨¸¸Ô´È±Ê§¡¢Ä¸Ô´µ¥±¶Ìå¼°Ó¡¼ÇÖÐÐÄÒì³£[5,6]¡£DNA¼×»ù»¯ÆÊÎöµÄ³£¼û¼ì²âÒªÁì°üÀ¨MS-PCRºÍMS-MLPA¡£ÆäÖУ¬MS-MLPAÔÚʶ±ðDNA¼×»ù»¯×´Ì¬¼°ÒÅ´«ÎïÖÊËðʧ·½ÃæÓÅÊÆÏÔÖø£¬³ÉΪСÅÖÍþÀû×ÛºÏÕ÷·Ö×ÓÕï¶ÏÁìÓòµÄÊ×Ñ¡ÊÖÒÕ¡£
WilliamHill¹Ù·½ÍøÕ¾PWSÒÅ´«Ñ§·Ö×ÓÕï¶ÏÓëÅбðÕï¶Ï½â¾ö¼Æ»®
СÅÖÍþÀû×ÛºÏÕ÷Õչ˻¤Ê¿Ö¸ÄϽ¹µãÒªµã Ó¤¶ù½×¶Î£ºÈ·±£³ä·ÖÓªÑø£¬ÐëҪʱ½ÓÄÉÌØÊâÄÌ×ì»ò±ÇËǸ¨Öú£»¼à¿ØÉöÉÏÏÙ¡¢¼¡ÈâÁ¦Á¿ºÍÒþغ״̬¡£ ¶ùͯʱÆÚ£ºÖØµã¹Ø×¢ÌåÖØ¿ØÖÆ£¬±ÜÃâ³¬ÖØ¡£ Çà´ºÆÚ£º¼¤ËØÁÆ·¨Ôö½øµÚ¶þÐÔÕ÷³ÉÊ죬¼ì²éÉöÉÏÏÙ¹¦Ð§¡£ ³ÉÄêÈË£ºÇ¿µ÷×ÔÖ÷¹ÜÀíºÍ¿µ½¡ÉúÑÄϰ¹ß£¬×÷ÓýСÎÒ˽¼Ò×ÔÀíÊÖÒÕ¡£ Òªº¦Õ½ÂÔ ÒûʳÓëÓªÑø£º¿ØÖÆ¿¨Â·À°ü¹ÜƽºâÉÅʳ£¬Ñø³ÉÓÅÒìÒûʳϰ¹ß¡£ ÐÔÏÙ·¢Óý£ºÈÞëĤ´ÙÐÔÏÙ¼¤ËØ»òÐÔ¼¤ËØÖ§³ÖÇà´ºÆÚÉú³¤¡£ Ò©Îï¸ÉÔ¤£ºÉú³¤¼¤ËØÖúÁ¦Ó¤Ó×¶ùÆÚÖÜÈ«Éú³¤£¬Ò»Á¬ÖÁ³ÉÄêÒÔÔöÇ¿ÉúÑÄÖÊÁ¿¡£ ¿µ¸´²½·¥£ºÑÔÓïÓëÈÏ֪ѵÁ·£¬ÌáÉýÒ»Ñùƽ³£ÏàͬÓëÃ÷È·ÄÜÁ¦¡£ ²Î¿¼ÎÄÏ× [1] ÖлªÒ½Ñ§»á¶ù¿ÆÑ§·Ö»áÄÚÉøÍ¸ÒÅ´«´úлѧ×é, ¡¶Öлª¶ù¿ÆÔÓÖ¾¡·±à¼Î¯Ô±»á. ÖйúPrader-Willi×ÛºÏÕ÷ÕïÖÎר¼Ò¹²Ê¶(2015) [J] . Öлª¶ù¿ÆÔÓÖ¾,2015,53 (6): 419-424. DOI: 10.3760/cma.j.issn.0578-1310.2015.06.005 [2] Emerick JE,Vogt KS. Endocrine manifestations and managementof Prader-Willi syndrome [ ¡¹]. Int J Pediatr Endocrinol, 2013 ,2013(1):14 [3] L W, Qi Y, Cui B, et al. Clinical and genetic features of PraderWilli syndrome in China [¡¹].EurJPediatr,2014,173(1):81.86. [4] Cassidy SB,Driscoll DJ. Prader-Willi syndrome [J]. Eur J HumGenet,2009£¬17(1):3-13. [5] Rooms L,Reyniers E,van Luijk R,et al. Subtelomeric deletionsdetected in patients with idiopathic mental retardation usingmultiplex ligation-dependent probe amplification ( MLPA )[ ¡¹].Hum Mutat,2004,23(1):17-21. [6] Procter M,Chou IS, Tang W,et al. Molecular diagnosis ofPrader-Willi and Angelman syndromes by methylation-specificmethylation-specific multiple ligationmelting analysis anddependent probe amplification[J]. Clin Chem,2006,52(7):1276-1283.