WilliamHill官方网站

OA入口
报告单盘问
在线客服
威廉希尔·williamhill(中国)中文官方网站
新闻中心
News Center
37岁的她长出髯毛和痤疮 ,全外显子测序查出有数病因
宣布:2023/12/08
一位37岁的女性患者 ,童年时保存生长加速 ,且婚后一直未有身。2022年 ,患者因月经不规则被收入内渗透科。CT显示右肾上腺皮质增生复发。体格检查显示该患者皮肤色素冷静 ,面部有痤疮和髯毛 ,泛起男性化体征……

图片 1.png

论文宣布截图


该患者的血液样本举行了全外显子测序(Whole Exome Sequencing, WES) ,效果证实她患有CYP11B2/CYP11B1融合基因所致的11β-羟化酶缺乏症。克日 ,这项由WilliamHill官方网站和宁波大学隶属第一医院内渗透科合作的研究效果 ,揭晓于国际期刊《Frontiers in Endocrinology》(五年影响因子5.9/内渗透学与代谢Q2)。


疾病配景

先天性肾上腺皮质增生症(congenital adrenal hyperplasia ,CAH)是一组因肾上腺皮质激素合成途径中酶缺陷引起的疾病 ,为有数的常染色体隐性遗传病。


其中 ,以21-羟化酶缺乏症(21-OHD)最为常见 ,占90%-95%。其次为11β-羟化酶缺乏症(11β-OHD) ,占5%-8%。11β-羟化酶由CYP11B1基因编码 ,催化11-脱氧皮质醇和11-脱氧皮质酮(DOC)转化为皮质醇和皮质酮。11β-羟化酶的缺乏导致11-脱氧皮质醇、DOC和睾酮水平升高 ,DOC和睾酮的蓄积导致高血压和男性化。而皮质醇天生缺乏会刺激促肾上腺皮质激素(ACTH)的释放 ,导致肾上腺皮质增生。


临床体现

该患者是一名37岁的女性(核型为46 ,XX) ,童年时保存生长加速 ,且婚后一直未有身。2019年因疑诊双侧肾上腺肿瘤入院(图1A) ,前后举行了两次肾上腺切除术。2022年 ,患者由于月经不规则被收入内渗透科 ,CT显示右肾上腺皮质增生复发(图1B) ,体格检查显示该患者皮肤色素冷静 ,面部有痤疮和髯毛 ,泛起男性化体征 ,生化检查提醒低钾性高血压 ,高雄血症。均提醒11β-OHD诊断。

图片 2.png

图1  患者腹部CT影像


检测效果

该患者血液样本送至WilliamHill官方网站实验室举行肾上腺皮质增生检测(包括全外显子测序和CYP21A2检测)。检测效果显示 ,CYP21A2基因未发明任何变异 ,但经全外显子测序发明患者检出一个位于CYP11B1基因1号外显子的错义突变CYP11B1:c.203T>G (p.Val68Gly)(图2A、2B)。该变异未曾在数据库和文献中被报道 ,通过对该变异的守旧性和三维卵白结构的剖析(图2C、2D) ,思量该变异可能为致病性。

图片 3.png

图2  CYP11B1:p.Val68Gly检测效果及剖析


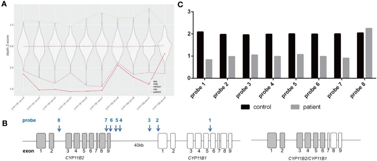
同时 ,基于全外显子测序的拷贝数变异剖析(WES-CNV) ,检出一个笼罩CYP11B2基因7-9号外显子和CYP11B1基因1-6号外显子的拷贝数缺失(图3A) ,随后通过验证证实了该拷贝数缺失的真实性(图3C)。


由于CYP11B1CYP11B2基因保存高度同源性 ,该缺失形成了一个由CYP11B2基因1-6号外显子和CYP11B1基因7-9号外显子组成的CYP11B2/CYP11B1融合基因(图3B) ,该融合基因受到CYP11B2启动子的调控 ,导致CYP11B1的异位表达和11β-羟化酶活性下降。

图片 4.png

图3  CYP11B1/CYP11B2融合基因


研究小结


CYP11B1/CYP11B2融合是导致11β-羟化酶缺乏症的主要缘故原由 ,但由于CYP11B1CYP11B2的高度同源性 ,该融合基因通常难以检测。本研究是现在首例关于使用全外显子测序检测出融合基因所致的11β-羟化酶缺乏症患者的报道 ,还同时发明了CYP11B1:p.Val68Gly新型突变 ,扩大了CYP11B1基因的变异图谱。


随着二代测序(Next-generation Sequencing, NGS)的生长 ,全外显子测序已成为大大都单基因遗传病的一线诊断要领。全外显子测序主要检测的变异类型为单核苷酸变异(SNV)和小片断的插入缺失(InDel) ,而基于全外显子测序的拷贝数变异剖析 ,可以增补剖析拷贝数变异(CNV) ,抵达外显子级别 ,在有数遗传病的临床诊断中施展了要害作用。


WilliamHill官方网站CAH相关基因检测项目

项目表_Sheet1.jpg

WilliamHill官方网站临床基因组中心严酷凭证ISO15189认可和美国CAP认证要求举行实验室标准和规范的管理 ,具备样本检测、生信剖析、报告解读、遗传咨询、自主研发等综合能力 ,起劲加入并高水平通过NCCL、CAP、EMQN多项高通量测序室间质评。中心开发了基于全外显子测序、家系全外显子测序以及全基因组测序的遗传病剖析流程 ,能够完成种种遗传性疾病的筛查与诊断。


网站地图